- Retour à la page "sommaire" => Grammaire de l’arbre généalogique : index
- Page des règles en condensé : Grammaire généalogique : les règles (condensé)
! Article susceptible de mises à jour aléatoires.
Si je vous dis "Je suis généalogiste et je n’utilise pas la numérotation sosa.", vous me croiriez ? Et pourtant... Ce n’est ni tout à fait faux ni tout à fait vrai.
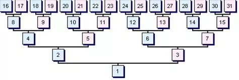
Il y a tellement d’écrits sur la numérotation sosa qu’il faudra, ici, se contenter de la définition donnée par Wikipedia : "La numérotation de Sosa-Stradonitz, est une méthode de numérotation des individus utilisée en généalogie permettant d’identifier par un numéro unique chaque ancêtre dans une généalogie ascendante." dans la page Numérotation de Sosa-Stradonitz.
Règle
- Indiquer le numéro sosa dans une note associée au nom à la naissance commençant par "**_MLBL n°s." suivi du numéro.
Voir aussi MaLiBeLe (autre présentation), ...
Le site MaLiBeLe et la numérotation sosa
Le site utilise la numérotation sosa mais, afin de pouvoir l’étendre à tous les cousins généalogiques, elle est intégrée dans la numérotation "malibele MaLiBeLe La généalogie telle que je la vois à travers l’arbre généalogique de mes petits enfants. " (création personnelle utilisée uniquement sur le site MaLiBeLe ).
- Tous les numéros sont indiqués dans une note simple associée au nom à la naissance.
- Tous les numéros commencent par "_MLBL n°s
- Pour les ancêtres des MaLiBeLe (le "sosa" donc), le numéro complet est affiché en gras.
- Tous les numéros des ancêtres sont du type "**_MLBL n°s.X**" dans lequel X est le numéro sosa.
- Tous les numéros des cousin·e·s généalogiques sont du type "_MLBL n°sY" dans lequel Y est le nombre de générations séparant ce·tte cousin·e des ancêtres communs (ou, quelquefois, de l’ancêtre commun) sauf si c’est déjà un ancêtre.
- Dans le cas d’un implexe, tous les numéros de l’ancêtre concerné·e sont indiqués.
- Un·e conjoint·e de cousin·e généalogique a le numéro "malibele MaLiBeLe La généalogie telle que je la vois à travers l’arbre généalogique de mes petits enfants. " suivi de la minuscule e (pour époux·se) sauf si c’est déjà un ancêtre ou un cousin·e généalogique.
- Dans le cas d’un cousinage multiple, seule la mention comportant le nombre de générations le plus petit est retenu.
- Un·e conjoint·e d’ancêtre mais non cousin·e généalogique est repéré par "_MLBL n°se" sauf si c’est déjà un ancêtre ou un cousin·e généalogique.
webtrees et la numérotation sosa
Le logiciel peut afficher les numéros sosa mais ne les affiche pas basiquement. Pour se faire, il faudrait installer un plugin qui assure cette tache.
Questions
...
sépulture
